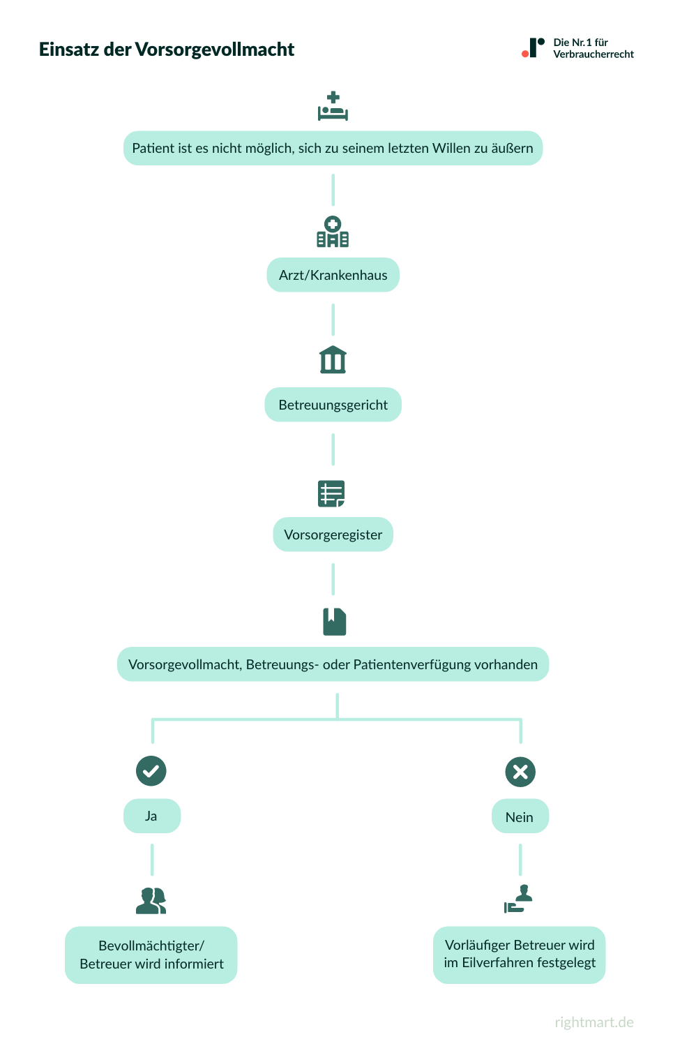
Einsatz und Verbreitung der Vorsorgevollmacht Wenn Sie keine Vorsorgevollmacht erstellen und entscheidungsunfähig werden, wird früher oder später ein Betreuungsgericht über Ihre rechtliche Vertretung entscheiden. In einen solchen hilflosen Zustand, in dem sie sich nicht mehr selbst vertreten können, geraten Menschen aus sehr unterschiedlichen Gründen: Alter und Demenz eine schwere Krankheit ein Unfall oder die Folgen …

Einsatz und Verbreitung der Vorsorgevollmacht

Wenn Sie keine Vorsorgevollmacht erstellen und entscheidungsunfähig werden, wird früher oder später ein Betreuungsgericht über Ihre rechtliche Vertretung entscheiden. In einen solchen hilflosen Zustand, in dem sie sich nicht mehr selbst vertreten können, geraten Menschen aus sehr unterschiedlichen Gründen:

  • Alter und Demenz
  • eine schwere Krankheit
  • ein Unfall
  • oder die Folgen einer an sich harmlosen Operation

können dazu führen, dass sie sich nicht mehr selbst vertreten können und damit ihre juristische Geschäftsfähigkeit verlieren. Wenn in einem solchen Fall keine Vorsorgevollmacht vorliegt, setzt das Betreuungs- oder Amtsgericht einen Betreuer ein. Dieser regelt künftig alle Angelegenheiten des Betroffenen.

Einsatz Vorsorgevollmacht

In der Regel entscheiden sich die Gerichte dafür, die Betreuung einem nahen Angehörigen zu übertragen. Jedoch ist für eine Betreuung immer ein offizielles Verfahren nötig. Hiermit kommen auf Sie oder Ihre Angehörigen unter anderem Kosten zu.

Wenn Sie eine Vorsorgevollmacht erstellen, ist die gerichtliche Anordnung einer Betreuung in der Regel nicht erforderlich. Liegt eine solche Vollmacht vor, sehen die Gerichte davon ab, einen Betreuer zu bestellen, wenn die von Ihnen darin benannten Vertrauenspersonen diese Aufgabe ebenso erfüllen können.

Tipp: Eltern und Kindern gelten nicht automatisch als Ihre gesetzlichen Vertreter

Wenn eine Betreuung nötig wird, gelten nahe Angehörige – beispielsweise Ihr Ehepartner oder eingetragener Lebenspartner, Ihre Kinder oder Eltern – nicht automatisch als Ihre gesetzlichen Vertreter. Ihre Vertretung in rechtlichen Angelegenheiten können auch sie nur dann übernehmen, wenn sie durch eine Vorsorgevollmacht von Ihnen dazu berechtigt wurden.

Wie verbreitet sind Vorsorgevollmachten?

Bei einer Vorsorgevollmacht handelt es sich um ein wichtiges Dokument – allerdings entschließt sich bisher nur eine Minderheit der Deutschen dazu, tatsächlich eine Vorsorgevollmacht zu erstellen. Und das, obwohl die private Krankenversicherung Central Mitte 2014 in einer repräsentativen Umfrage ermittelt hatte, dass rund ein Viertel der Befragten sich für eine Vorsorgevollmacht entschieden hatten.

Ein Jahr später waren im Zentralen Vorsorgeregister der Bundesnotarkammer jedoch nur etwa 2,8 Millionen Vorsorgevollmachten registriert – für eine Registrierung entschieden sich demnach nur 4 % der Deutschen. Wie viele Vorsorgevollmachten in einem rein privaten Rahmen oder mit anwaltlicher Hilfe erstellt wurden, lässt sich statistisch nicht ermitteln. Die Bundesnotarkammer verzeichnet monatlich mehr als 20.000 gerichtliche Anfragen, ob eine registrierte Vorsorgevollmacht vorliegt oder nicht.

Auswahl der bevollmächtigten Person

Wenn Sie eine Vorsorgevollmacht erstellen, geben Sie in gesunden Tagen einem anderen Menschen die Vollmacht, in Ihrem Namen zu handeln, wenn Sie selbst es nicht mehr können. Naturgemäß sollten Sie zu diesen Menschen auch Vertrauen haben und sicher sein, dass die Bevollmächtigten Entscheidungen ausschließlich in Ihrem Sinne treffen und dabei berücksichtigen, wie Sie sich selbst entscheiden würden.

Leichtfertig erteilen sollten Sie eine Vorsorgevollmacht daher nicht. Ein von Ihnen eingesetzter Bevollmächtigter unterliegt anders als ein gerichtlich bestellter Betreuer keiner staatliche Kontrolle. Dies schließt ein, dass niemand prüft, ob Sie wirklich krank und entscheidungsunfähig sind, wenn eine von Ihnen bevollmächtigte Person – beispielsweise in finanziellen Angelegenheiten – diese Vollmacht einsetzt.

Wer kann eine Vorsorgevollmacht erhalten?

Wenn Sie sich nach gründlicher Abwägung der verschiedenen Möglichkeiten dafür entschieden haben, eine Vorsorgevollmacht zu erstellen, stellt sich die Frage, wen Sie als Bevollmächtigten wählen möchten. Oft benennen sich in einer solchen Vollmacht Eheleute oder eingetragene Lebenspartner gegenseitig.

Auch die eigenen erwachsenen Kinder werden häufig als Bevollmächtigte eingesetzt. Grundsätzlich gilt, dass Sie über die Erteilung einer Vorsorgevollmacht frei entscheiden dürfen. Allerdings können Sie niemanden zwingen, eine Vorsorgevollmacht anzunehmen – schließlich ist damit eine große Verantwortung verbunden. Am besten lassen Sie den Bevollmächtigten durch seine Unterschrift auf dem Dokument bestätigen, dass er dazu bereit ist.

Wie viele Bevollmächtigte können Sie benennen?

In Ihrer Vorsorgevollmacht können Sie einen oder mehrere Bevollmächtigte benennen. In vielen Fällen ist ein solches Vorgehen sogar empfehlenswert. Menschen haben unterschiedliche Stärken: Eine Ihrer Vertrauenspersonen ist dann vielleicht ein Experte in finanziellen Dingen, ein anderer kennt sich besonders gut mit Fragen rund um medizinische Behandlungen und Pflege aus.

Falls Sie mehrere Personen benennen, muss in Ihrer Vorsorgevollmacht jedoch unbedingt festgelegt werden, ob die Bevollmächtigten in ihrem jeweiligen Bereich allein entscheiden dürfen oder ob Entscheidungen nur gemeinsam von allen Bevollmächtigten getroffen werden sollen.

Wenn Ihnen ein Punkt besonders wichtig ist – beispielsweise die Regelung von Vermögensfragen oder die Unterbringung in einem Pflegeheim – können Sie verfügen, dass die Entscheidung darüber von mindestens zwei oder auch von allen Bevollmächtigten getroffen werden muss.

Vorsorgevollmacht, Patientenverfügung und Betreuungsverfügung

Wenn Sie eigentlich eine Vorsorgevollmacht erstellen wollen, sich jedoch auch Kontrolle wünschen, stehen Ihnen als Alternativen die Patientenverfügung und insbesondere eine Betreuungsverfügung offen. Hier sind die drei Möglichkeiten im Überblick:

  • Vorsorgevollmacht

Mit einer Vorsorgevollmacht beauftragen Sie eine oder mehrere Vertrauenspersonen damit, als Ihre Stellvertreter zu handeln. Ihre Bevollmächtigten sind berechtigt, für Sie Verträge abzuschließen oder bestehende Verträge zu kündigen, über die Auflösung Ihrer Wohnung, über Ihren Umzug in ein Pflegeheim zu entscheiden und Ihre finanziellen Angelegenheit zu regeln. Wenn mit einer Vorsorgevollmacht gesundheitliche Belange geklärt werden sollen, sind sie in diesem Dokument ausdrücklich aufzuführen.

Was die Vorsorgevollmacht regelt

Die Vollmacht bezieht sich dann beispielsweise auch darauf, bestimmte ärztliche Maßnahmen zu akzeptieren oder zu verweigern. In einer Vorsorgevollmacht haben Sie auch die Möglichkeit, persönliche Wünsche offiziell zu dokumentieren.

Beispiel: Art der Unterbringung bestimmen

Wenn Sie im Pflegefall die Unterbringung in einem bestimmten Heim oder die Mitnahme bestimmter persönlicher Dinge wünschen, haben sich Ihre Bevollmächtigten danach zu richten, sofern die Möglichkeit hierzu besteht. Ebenso können Sie in Ihrer Vorsorgevollmacht bestimmen, dass die Bevollmächtigten nicht berechtigt sind, bestimmte Entscheidungen zu treffen.

  • Patientenverfügung

In einer Patientenverfügung regeln Sie ausschließlich, welche medizinischen Maßnahmen Sie wünschen, wenn Sie nicht mehr bei Bewusstsein oder nicht mehr entscheidungsfähig sind. Sie muss genaue Vorgaben enthalten, wie in einem solchen Fall mit lebenserhaltenden Maßnahmen sowie mit medizinischen Interventionen zur Schmerz- und Symptombehandlung umzugehen ist.

Außerdem ist es in einer Patientenverfügung möglich, Wünsche zum Sterbeort zu äußern und Aussagen zur Auslegung der Verfügung in bestimmten Krankheitsszenarien zu treffen.

Regelmäßige Aktualisierungen einer Patientenverfügung sind sinnvoll, damit Ihre Verfügungen aufgrund ihres Alters nicht angefochten werden können. In der Praxis wird eine Patientenverfügung oft in die allgemeine Vorsorgevollmacht aufgenommen. Auch die Musterformulare der Justizministerien des Bundes und der Länder haben diese Kombination ausdrücklich vorgesehen.

Allerdings müssen Sie diese Option nicht zwangsläufig in Anspruch nehmen, sondern können eine separate Patientenverfügung und eine Vorsorgevollmacht erstellen. Über eine Kopie Ihrer Patientenverfügung sollten sowohl Ihr Hausarzt als auch Ihre Angehörigen verfügen.

  • Betreuungsverfügung

Eine Betreuungsverfügung ist ein Auftrag an das zuständige Gericht, Ihre Betreuung zu veranlassen, wenn Sie keine Angehörigen oder andere Vertrauenspersonen besitzen, denen Sie eine umfassende Vorsorgevollmacht übertragen möchten. Als Betreuer können Sie hier ebenso wie in der Vorsorgevollmacht eine Person Ihrer Wahl benennen. Wenn Sie sich für eine Betreuungsverfügung entscheiden, überprüft das Gericht diese Person zunächst auf ihre Eignung.

Anders als bei einer Vorsorgevollmacht kann diese Person Ihre Vertretung also nicht unmittelbar und ohne Zeitverzug übernehmen. Außerdem wird der Betreuer staatlich überwacht und muss gegenüber dem Betreuungsgericht Berichtspflichten erfüllen. Entscheidungen treffen darf er nur in Bereichen, in denen Sie nachweislich nicht mehr dazu in der Lage sind.

Für einige Entscheidungen ist eine gerichtliche Genehmigung erforderlich – beispielsweise bei Unstimmigkeiten über medizinische Behandlungen zwischen Ärzten und Betreuer, sofern keine eindeutige Patientenverfügung vorliegt. Die Betreuungsverfügung ist also eine Alternative zur Vorsorgevollmacht, wenn Sie sich größtmögliche Kontrolle wünschen, die im Betreuungsfall durch das Gericht geleistet werden soll.

Entscheidungsbefugnisse der Bevollmächtigten

Möglich ist, den von Ihnen benannten Personen eine Generalvollmacht zu erteilen. Ebenso können Sie einzelne Bereiche benennen, in denen die Bevollmächtigten die Entscheidungsbefugnis besitzen sollen. Entscheidungen im Rahmen einer Vorsorgevollmacht betreffen die folgenden Bereiche:

  • Aufenthalt und Wohnungsangelegenheiten: Hierunter fallen beispielsweise die Kündigung der Wohnung oder die Unterzeichnung von Pflegeheimverträgen.
  • Behördenangelegenheiten: Die Vorsorgevollmacht muss sicherstellen, dass die bevollmächtigten Personen Sie gegenüber der Rentenkasse und allen anderen Behörden vertreten können.
  • Vermögenssorge: Sie haben die Wahl, ob Sie den von Ihnen Bevollmächtigten die komplette Verwaltung Ihrer Vermögensangelegenheiten, wie Rente und Hinterbliebenenrente, überlassen möchten oder ob sie nur eine Vollmacht für die Begleichung von Rechnungen erhalten sollen. Möglich ist in diesem Rahmen auch, Schenkungen aus Ihrem Vermögen durch den oder die Bevollmächtigten zu erlauben oder zu verbieten.

In Bankangelegenheiten reicht eine Vorsorgevollmacht allein oft nicht aus, damit Ihre Bevollmächtigten uneingeschränkten Zugriff auf Ihre Konten und Depots erhalten. Hierfür erteilen Sie am besten eine eigene Vollmacht, die Ihre Vorsorgevollmacht ergänzt. Viele Banken bieten hierfür Formulare an – im Zweifelsfall schafft ein Anruf Klarheit darüber, welche Form der Finanzdienstleister dafür vorsieht.

Tipp: Bankvollmachten über Tod hinaus erteilen

Bankvollmachten sollten mindestens für das Girokonto über den Tod hinaus erteilt werden. Wenn im Todesfall keine solche Kontovollmacht existiert, ist es Ihren Angehörigen bis zur Ausstellung des Erbscheins nicht möglich, Überweisungen vorzunehmen oder Bargeld abzuheben.

  • Post und Telefon:

Wenn Ihre Bevollmächtigten Ihre Post entgegennehmen und lesen dürfen, sollte auch dies sicherheitshalber schriftlich festgehalten werden. Das Gleiche gilt für die Kündigung von Festnetz- und Mobilfunkverträgen, die nicht mehr benötigt werden.

  • Gerichtliche Vertretung:

Gerichtliche Auseinandersetzungen können auch nach dem Eintritt der persönlichen Entscheidungsunfähigkeit nicht ausgeschlossen werden. Ihre Bevollmächtigten sollten daher das Recht besitzen, vor Gericht in Ihrem Namen aufzutreten.

  • Gesundheitssorge:

In Ihrer Vorsorgevollmacht können Sie beispielsweise bestimmen, dass die von Ihnen bevollmächtigten Personen Einblick in alle Krankenakten erhält sowie in medizinische Maßnahmen einwilligt oder diese ablehnt. Die behandelnden Ärzte werden durch eine solche Verfügung auch von ihrer Schweigepflicht entbunden.

Was sollten Sie bei der medizinischen Generalvollmacht beachten?

In Ihrer Vorsorgevollmacht können Sie auch bestimmen, ob die Bevollmächtigten dazu berechtigt sind, gefährliche Heilbehandlungen oder bestimmte pflegerische Maßnahmen – beispielsweise Fixierung oder das Anbringen von Gittern am Pflegebett – zuzulassen. Solche und vergleichbare Punkte sollten ausdrücklich aufgeführt werden, falls Sie Ihnen wichtig sind. Durch eine medizinische Generalvollmacht werden sie nicht abgedeckt.

Tipp: Patientenverfügung – am besten zusätzlich zur Vorsorgevollmacht

Zwar gibt es die Möglichkeit, Vorsorgevollmacht und Patientenverfügung miteinander zu kombinieren – besser ist jedoch, wenn Sie eine separate Patientenverfügung verfassen. Somit haben Sie wesentlich weiter gefasste Möglichkeiten, über Ihre medizinische Behandlung bei Entscheidungs- oder Kommunikationsunfähigkeit zu bestimmen.

Was sind Untervollmachten?

Theoretisch haben die von Ihnen Bevollmächtigten das Recht, weiteren Personen Untervollmachten zu erteilen, die dann ebenfalls in Ihrem Namen handeln werden. Durch einen entsprechenden Passus in Ihrer Vorsorgevollmacht können Sie Untervollmachten ausschließen.

Wann sollten Sie eine Vorsorgevollmacht erstellen?

Empfehlenswert ist, eine Vorsorgeverfügung nicht erst im höheren Lebensalter, sondern bereits in jungen Jahren zu erteilen. Gegen Ereignisse, die zu Handlungs- und Entscheidungsunfähigkeit führen, sind auch junge Menschen nicht gefeit.

Beispielsweise sollte ein junges Paar spätestens dann Vorsorgevollmachten für den Partner verfassen, wenn sie gemeinsam eine Immobilie erwerben. Ohne das Papier ist es für einen Partner allein nicht möglich, die Darlehensverträge zu ändern oder die Immobilie im Notfall zu verkaufen, falls dem anderen Partner etwas zugestoßen ist.

Erstellung der Vorsorgevollmacht und Kosten

Um eine Vorsorgevollmacht zu erstellen, stehen Ihnen unterschiedliche Möglichkeiten zur Verfügung:

  • Sie erstellen die Vollmacht mit Hilfe einer guten Mustervorlage selbst.
  • Sie wenden sich an einen auf die Erstellung von Vorsorgevollmachten spezialisierten Dienstleister. Dieser Service wird auch online angeboten.
  • Sie lassen Ihre Vorsorgevollmacht durch einen Rechtsanwalt erstellen. Wenn Sie sich eine kompetente juristische Beratung wünschen und sicher sein möchten, dass das Dokument alle rechtlichen Anforderungen erfüllt, ist dieser Weg die beste Lösung.
  • Die gleichen Kompetenzen wie ein Rechtsanwalt bietet Ihnen dafür ein Notar, der außerdem eine Beglaubigung oder die offizielle Beurkundung Ihrer Vorsorgevollmacht vornimmt.

Tipp: Notarielle Vorsorgevollmachten sorgen für Entscheidungssicherheit

Die Erstellung einer notariellen Vorsorgevollmacht sorgt nicht nur bei den Betroffenen und ihren Familien, sondern auch bei den Betreuungsgerichten im Ernstfall für Entscheidungssicherheit. Den Gerichten erleichtert die Registrierung die Suche nach einem Bevollmächtigten, sodass die Einleitung eines Betreuungsverfahrens oft vermieden werden kann.

Ihre Vorsorgevollmacht können Sie jederzeit ändern oder den bevollmächtigten Personen wieder entziehen. Sinnvoll ist, das Dokument in regelmäßigen Abständen daraufhin zu überprüfen, ob es Ihren Vorstellungen noch entspricht und gegebenenfalls Änderungen vorzunehmen.

Wie wichtig ist die notarielle Beurkundung einer Vorsorgevollmacht?

Für Vorsorgevollmachten hat der Gesetzgeber keine notarielle Beglaubigung oder Beurkundung vorgesehen. Sie können Ihre Vorsorgevollmacht also auch alleine erstellen. Rechtsanwaltliche Beratung und eine notarielle Beurkundung sind jedoch vor allem deshalb wichtig, weil das Dokument erst dann in Kraft tritt, wenn Sie selbst Ihre Handlungs- und Entscheidungsfähigkeit verloren haben.

Ein Notar muss bei der Beurkundung von Dokumenten von Amts wegen auch die Geschäftsfähigkeit seiner Mandanten überprüfen. Das heißt, Sie genießen nicht nur im Hinblick auf die Inhalte der Vollmacht, sondern auch in diesem Punkt maximale Rechtssicherheit.

Einige Rechtsgeschäfte dürfen durch die Bevollmächtigten grundsätzlich nur auf der Grundlage einer notariell erstellten Vorsorgevollmacht vorgenommen werden. Beispielsweise ist für die Aufnahme eines Darlehens zur Vorfinanzierung von Pflegekosten eine notarielle Beurkundung zwingend erforderlich. Für Grundstücksgeschäfte ist mindestens eine notarielle Beglaubigung der Vollmacht nötig.

Beglaubigung oder Beurkundung?

Bei einer Beglaubigung prüft der Notar lediglich die Echtheit Ihrer Unterschrift und gleicht sie mit Ihren Personaldokumenten ab. In der Regel müssen Sie die Vorsorgevollmacht vor seinen Augen unterschreiben. Der Inhalt des Dokumentes wird nur im Hinblick auf strafbare Passagen geprüft. Denn in diesem Fall müssen Notare ihre Mitwirkung verweigern.

Anschließend wird das Dokument mit einem Beglaubigungsvermerk versehen. Bei einer Beurkundung berät Sie der Notar zum vollständigen Inhalt Ihres Dokuments sowie der rechtlichen Tragweite der Entscheidungen, die Sie darin treffen. Er erforscht Ihren Willen und verfasst Ihre Vorsorgevollmacht in rechtssicherer Form. Zum Abschluss liest Ihnen der Notar den gesamten Text der Vollmacht vor.

Nachdem Sie das Dokument genehmigt haben, wird es von Ihnen und Ihrem Notar unterschrieben. Eine Identitätsprüfung ist mit einer Beurkundung natürlich ebenfalls verbunden. Eine notariell beglaubigte oder beurkundete Vorsorgevollmacht können Sie bei der Bundesnotarkammer registrieren lassen.

Wenn Sie sich für eine notarielle Vorsorgevollmacht entscheiden, sollten Sie aufgrund der umfassenden Beratung und der Rechtssicherheit des Dokuments eine Beurkundung wählen.

Wie hoch sind die Kosten für eine Vorsorgevollmacht?

Viele auf Vorsorge spezialisierte Rechtsanwälte bieten Ihren Mandanten Vorsorgepakete zu einem Festpreis an. Bei einer notariell erstellten und beurkundeten Vorsorgevollmacht richten sich die Kosten nach Ihrem Aktivvermögen zum Zeitpunkt der Beurkundung. Bei einem Geschäftswert von 50.000 EUR belaufen sich Ihre Kosten auf knapp 200 EUR. Auch bei sehr großen Vermögen sind die Kosten für eine beurkundete Vorsorgevollmacht auf rund 2.500 EUR begrenzt.

Die Notargebühren für die Beurkundung einer Vorsorgevollmacht werden einmalig sowie bei inhaltlichen Änderungen erhoben. Zumindest bei größeren Vermögen ab 50.000 EUR und langen Laufzeiten der Betreuung sind die Kosten für ein gerichtliches Betreuungsverfahren deutlich höher. Falls Sie über eine Rechtsschutzversicherung verfügen, in der Rechtsberatungen im Erb- und Familienrecht versichert sind, haben Sie eventuell die Möglichkeit einer Erstattung dieser Kosten.