Die Gründe für eine verhaltensbedingte Kündigung liegen dem Ursprung nach immer beim Arbeitnehmer, auch wenn diese oft umstritten sind. Damit die Kündigung nicht rechtskräftig wird, sind ihre Überprüfung und ein rasches Handeln meist unerlässlich.

Die Missachtung der betrieblichen Ordnung

Immer dann, wenn das Verhalten eines Arbeitnehmers nicht mit seinen Pflichten gegenüber dem Arbeitgeber bzw. dem gesamten Unternehmen vereinbar ist, kann dies einen Kündigungsgrund darstellen. Ebenso verhält es sich bei einem Verstoß gegen das geltende Gesetz. Zu den verhaltensbedingten Kündigungsgründen zählen unter anderem

Was sind Minderleistungen und Nichtleistungen?

Eine Minderleistung liegt beispielsweise dann vor, wenn ein Arbeitnehmer regelmäßig zu spät kommt oder den Arbeitsplatz vor Feierabend verlässt. Auch ungenehmigt verlängerte Pausen sind eine Minderleistung. Sogar fehlerhaftes oder langsames Arbeiten kann eine Minderleistung sein. Wenn dem Arbeitnehmer die Ausführung seiner Arbeit im normalen Tempo und ohne häufige Fehler möglich wäre. Minderleistungen und Nichtleistungen

Eine ausgesprochene Nichtleistung ist dann erfüllt, wenn der Arbeitnehmer unentschuldigt der Arbeit fernbleibt, eine bestimmte Arbeitsleistung unbegründet komplett verweigert oder einen nicht gewährten Urlaub dennoch antritt. Wer von sich aus hier eine für den Arbeitgeber akzeptable Lösung sucht, kann unter Umständen die verhaltensbedingte Kündigung umgehen.

Tipp: Sprechen Sie mit Ihrem Arbeitgeber

Sollte Ihnen aufgrund gesundheitlicher oder privater Probleme für einen absehbaren Zeitraum nur eine Minderleistung möglich sein, besprechen Sie dies am besten unverzüglich mit Ihrem Vorgesetzten. Ein ärztliches Attest, beispielsweise über aktuelle Schlafstörungen, kann eine Entschuldigung für vermehrte Fehler oder ein Zuspätkommen sein.

Welche Verstöße gegen die betriebliche Ordnung sorgen für eine verhaltensbedingte Kündigung?

Zu den bekanntesten Verstößen gegen die betriebliche Ordnung gehören die Missachtung von Alkohol- oder Rauchverbot am Arbeitsplatz. Ihr Arbeitgeber hat das Recht, diese Verbote im Interesse aller oder aufgrund der Betriebssicherheit auszusprechen. Auch Verstöße gegen die Verschwiegenheitspflicht oder ein Konkurrenzverbot sind immer wieder ein Grund, warum eine verhaltensbedingte Kündigung ausgesprochen wird. Weder dürfen Sie für die Konkurrenz arbeiten, noch dürfen Adressen und andere Kundendaten Dritten gegenüber bekannt oder gar zur Verwendung verkauft werden.

Wie verhält es sich mit Missachtung der Sicherheitsbestimmungen am Arbeitsplatz?

Unbestritten stellt es nicht nur für den einzelnen Arbeitnehmer eine Gefahr dar, wenn er alkoholisiert Maschinen bedient oder in einer Werkstatt mit entzündlichen Materialien raucht. Hier ist nicht nur die betriebliche Ordnung gestört, sondern es ist auch eine vermeidbare Gefahrensituation hervorgerufen worden. Werden Sicherheitsschuhe nicht getragen, eine besondere Schutzkleidung nicht angelegt oder der Umgang mit Gefahrstoffen nicht vorschriftsgemäß durchgeführt, so kann dies ebenfalls einen Grund für eine verhaltensbedingte Kündigung darstellen.

Straftaten als Grund für die verhaltensbedingte Kündigung

Wer seinem Chef auf beleidigende Art die Meinung sagt, läuft ebenfalls Gefahr, seinen Arbeitsplatz aus verhaltensbedingten Gründen zu verlieren. Auch Diebstähle, so gering sie sein mögen, sind ein berechtigter Anlass, eine Kündigung auszusprechen. Bei einem Diebstahl kommt es nach Ansicht der Gerichte nämlich nicht nur auf den reellen Wert der gestohlenen Ware oder den unerlaubten Eigenverbrauch an, sondern nicht zuletzt auch auf das gestörte Vertrauensverhältnis zwischen Arbeitgeber und Arbeitnehmer, das einer Weiterbeschäftigung entgegensteht.

Droht bei Mobbing und sexueller Belästigung eine verhaltensbedingte Kündigung?

Seine Kollegen oder Vorgesetzten bzw. Untergebenen zu mobben, ist kein Kavaliersdelikt. Hier kann ziemlich rasch eine verhaltensbedingte Kündigung ausgesprochen werden, vor allem dann, wenn dies allgemein bekannt ist. Der Arbeitgeber ist in solchen Fällen sogar in der Pflicht, dem Mobbing durch eine entsprechende Kündigung ein Ende zu setzen. Ähnliches gilt für sexuelle Belästigungen am Arbeitsplatz. Nicht nur körperliche, sondern auch verbale Belästigungen sexueller Art sind untragbar und stellen einen berechtigten Grund für die verhaltensbedingte Kündigung dar.

Ist es egal, welche Vergehen Sie in Ihrem Privatleben begehen?

Im Prinzip geht es den Arbeitgeber nichts an, was der Arbeitnehmer in seiner Freizeit macht. Begeht dieser jedoch Ordnungswidrigkeiten oder gar Straftaten, die dem Ansehen der Firma schaden könnten, so kann eine verhaltensbedingte Kündigung ausgesprochen werden. Die reine Trunkenheitsfahrt nach der Vereinsfeier fällt sicher nicht unter einen berechtigten Grund für eine verhaltensbedingte Kündigung. Wer aber nach Feierabend die Büroräume oder das Firmengelände für Straftaten nutzt, sollte mit einer entsprechenden Kündigung rechnen. Wer Firmeneigentum für Vergehen nutzt, kann eine verhaltensbedingte oder nach den einzelnen Umständen auch aus personenbedingte Kündigung bekommen.

Beispiel: Wann Freizeit keine Privatsache mehr ist

Aufgrund der technischen Möglichkeiten, die im Betrieb vorhanden sind, dreht der Arbeitnehmer in seiner Freizeit dort Filme mit gesetzeswidrigem Inhalt. Gleiches gilt für die Nutzung von Firmenrechnern in seiner Freizeit oder vom Homeoffice aus.

Verdachtskündigung aus verhaltensbedingten Gründen

Weil ein Fehlverhalten eines Arbeitnehmers eine durchaus schwerwiegende Störung des Arbeits- und Vertrauensverhältnisses sein kann, hat der Gesetzgeber die Möglichkeit geschaffen, sogar bei einem berechtigten Verdacht eine verhaltensbedingte Kündigung auszusprechen. Es muss – noch – kein Beweis vorliegen, dass das vermutete Verhalten wirklich zutrifft oder zugetroffen hat. Die Verdachtskündigung darf dabei aber keineswegs mutwillig sein. Die Annahme, dass ein verhaltensbedingter Grund vorliegt, muss anhand von Fakten wie dem Ausschluss anderer Möglichkeiten untermauert sein.

Beispiel: Der Verdacht muss eine eindeutige Begründung haben

Von Geschäftspartnern und Kunden wird ein Arbeitgeber immer wieder darauf aufmerksam gemacht, dass eine andere Firma direkt unter Verwendung nicht allgemein bekannter Daten auf sie zukommt. Nur drei Personen im Betrieb haben Zugang zu diesen Daten. Bei zweien davon kann mit absoluter Sicherheit ausgeschlossen werden, dass sie die betriebsinternen Daten weitergegeben haben. Hackerzugriffe oder Ähnliches sind ebenfalls nicht nachgewiesen. Hier ist die Verdachtskündigung gegen den verbliebenen, dritten Zugangsberechtigten fundiert und rechtens.

Auch wenn ein Arbeitnehmer Verstöße, die eine verhaltensbedingte Kündigung berechtigen, zwar zugibt, aber behauptet, dass dies nicht absichtlich passiert wäre, kann eine Verdachtskündigung greifen. Hierunter fällt zum Beispiel eine überhöhte Spesenabrechnung, bei der Belege eingereicht werden, die mit dem eigentlichen Anlass nicht im Zusammenhang stehen. Es kann zwar zutreffen, dass sie versehentlich unter einem Berg an Belegen falsch zugeordnet wurden. Spätestens dann, wenn aber eine solche „Panne“ wiederholt passiert, kann der Arbeitgeber von einem berechtigten Betrugsverdacht ausgehen und die Kündigung aussprechen.

Muss eine Abmahnung vor der verhaltensbedingten Kündigung erfolgen?

Da gerade ein Verhalten auch abgelegt werden kann, ist dem Arbeitnehmer in den meisten Fällen im Rahmen der Interessenabwägung die Chance zu geben, dies auch zu tun. Eine Abmahnung, in der das Fehlverhalten mit Datum bzw. den einzelnen Daten und der Art und Weise genau bezeichnet sind, hat deshalb in der Regel einer verhaltensbedingten Kündigung vorauszugehen. Auch eine zweite Abmahnung kann vonnöten sein, um eine Kündigung aus Verhaltensgründen zu rechtfertigen. Alle Maßnahmen müssen jedoch in unmittelbarem Zusammenhang stehen. Das bedeutet, dass Abmahnung und Kündigung das gleiche Fehlverhalten als Begründung aufweisen müssen. Heute wegen Zuspätkommens abzumahnen und in vier Wochen wegen der Missachtung des Rauchverbotes zu kündigen, ist rechtlich nicht zulässig.

Hinweis: Verhaltensbedingte Kündigung muss verhältnismäßig sein

Eine Kündigung aus verhaltensbedingten Gründen sollte jedoch immer verhältnismäßig sein. Zweimaliges Zuspätkommen mag ein Grund für eine Abmahnung sein. Für eine Kündigung wird dieses Fehlverhalten jedoch nur ausreichen, wenn die Verspätung des Arbeitnehmers für den Betrieb erhebliche negative Folgen hat.

Sind einem Arbeitnehmer mehrere unterschiedliche verhaltensbedingte Verstöße zur Last gelegt, so ist jeder einzelne entsprechend abzumahnen. Wichtig ist auch, dass bereits in der Abmahnung auf das Aussprechen einer verhaltensbedingten Kündigung hingewiesen wird, falls sich der Arbeitnehmer nicht ändert.

Verhaltensbedingte Kündigung ohne Abmahnung

In einzelnen, schwerwiegenden Fällen des Fehlverhaltens ist es dem Arbeitgeber möglich, ohne vorherige Abmahnung eine Kündigung auszusprechen. Hierunter fallen zum Beispiel

  • Diebstähle oder
  • körperliche Angriffe auf Kollegen und Vorgesetzte

Solchen Arbeitnehmern muss keine zweite Chance gewährt werden, wenn nicht eine nachweisbare, künftig nicht mehr auftretende Sondersituation vorgelegen hat. Auch bei Kleinbetrieben, die unter § 23 KSchG fallen, kann sich eine Abmahnung erübrigen. Die Rechtsprechung vertritt hier in der Regel den Standpunkt, dass bei nur wenigen Mitarbeitern verhaltensbedingte Verstöße für den Betrieb nachteiliger sein können.

Gibt es eine Klagefrist?

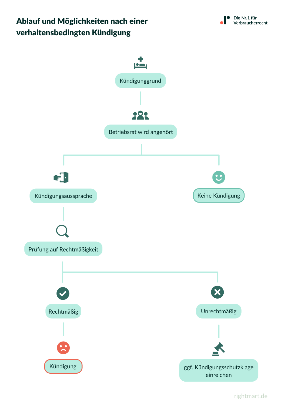
Gibt es im Unternehmen einen Betriebsrat, so ist dieser vor der Abmahnung und vor der Aussprache einer verhaltensbedingten Kündigung anzuhören. Hier gelten die gesetzlichen Vorschriften des Betriebsverfassungsgesetzes (BetrVG). Ist die Kündigung erst einmal ausgesprochen, so können Sie über eine Klageeinreichung die Rechtmäßigkeit der Kündigung prüfen. Dies gilt sowohl dann, wenn die verhaltensbedingte Kündigung als fristlose Kündigung vom Arbeitgeber ausgesprochen wurde, als auch in den Fällen, in denen durch die verhaltensbedingte Kündigung das Arbeitsverhältnis innerhalb der normalen gesetzlichen Frist enden würde. Auch kann vor dem Arbeitsgericht darauf geklagt werden, dass eine fristlose Kündigung in eine ordentliche Kündigung umgewandelt wird. Sogar der Zusatz „verhaltensbedingt“ bedarf mitunter einer Überprüfung, für deren Erfolgseinschätzung vor der Einreichung einer Kündigungsschutzklage anwaltlicher Rat in Anspruch genommen werden sollte.

Ablauf einer verhaltensbedingen Kündigung

Wann ist eine verhaltensbedingte Kündigung unwirksam?

Mitunter werden durch Arbeitgeber bei der verhaltensbedingten Kündigung Gründe angegeben, die zwar mit der Person, nicht aber mit dem Verhalten des Arbeitnehmers zu tun haben. Beispielsweise kann eine Kündigung wegen immer wieder auftretender Fehlzeiten durch Krankheit gerechtfertigt sein. Der Grund liegt hier aber nicht im Verhalten des Arbeitnehmers, sondern in der Person. Allein eine falsche Formulierung in der Kündigung kann den Ausschlag dafür geben, dass nach erfolgter Anfechtung der Kündigung der Arbeitnehmer zu unveränderten Arbeitsbedingungen weiterbeschäftigt werden muss.

Anspruch auf Arbeitslosengeld

Wer seine Kündigung aus verhaltensbedingten Gründen bekommen hat, läuft in der Regel Gefahr, dass der Bezug von Arbeitslosengeld mit einer Sperrfrist belegt wird. Der Arbeitnehmer wird dann so behandelt, als ob er aus eigenem Wunsch gehandelt hätte.

Tipp: Juristischen Rat einholen Lassen Sie eine verhaltensbedingt ausgesprochene Kündigung bezüglich des Grundes und der Kündigungsfrist unbedingt durch einen Anwalt überprüfen. Bei bestehender Aussicht auf Erfolg reicht er für Sie vor dem Arbeitsgericht Klage ein. Dies kann Sie vor einer Sperrfrist in Sachen Arbeitslosengeld bewahren.

Eigenkündigung statt verhaltensbedingter Kündigung?

Findige Arbeitgeber kommen mitunter auf die Idee, bei nicht rechtssicheren verhaltensbedingten Kündigungsgründen eine Kündigung durch den Arbeitnehmer erwirken zu wollen. Lassen Sie sich nur dann auf einen solchen Vorschlag ein, wenn Sie bereits einen neuen Arbeitsplatz in Aussicht haben. Auch die Erfolgsaussichten einer Klage gegen die verhaltensbedingt ausgesprochene Kündigung sollten Sie überprüfen lassen, ehe Sie sich auf einen – vielfach mehr oder weniger faulen – Kompromiss einlassen. Eine später bereute und deshalb zurückgenommene Eigenkündigung muss der Arbeitgeber nicht anerkennen.

Hinweis: Handeln Sie nicht vorschnell

Lassen Sie sich auf keine vorschnellen Entscheidungen ein, wenn Ihnen eine verhaltensbedingte Kündigung droht. Nutzen Sie die gesetzliche Frist von drei Wochen, die Ihnen für eine Kündigungsschutzklage zusteht, sich ausführlich über alle Konsequenzen zu informieren.

Auch auf den Bezug von Arbeitslosengeld hätte eine Eigenkündigung Folgen. Sie müssen hier ebenfalls mit einer Bezugssperre von drei Monaten rechnen. Klagen Sie gegen eine verhaltensbedingte Kündigung, so besteht in vielen Fällen eine reelle Chance, ohne Sperrzeiten davonzukommen.

Gibt es eine Abfindung trotz verhaltensbedingter Kündigung?

Ein Fortsetzen des Arbeitsverhältnisses nach einer verhaltensbedingten Kündigung ist in vielen Fällen dem Arbeitnehmer nicht mehr zumutbar. Er kann deshalb gerichtlich wie außergerichtlich die Zahlung einer Abfindung verhandeln, wenn für ihn die Chancen gut stehen, dass die Kündigung im Prozess für unwirksam erklärt werden würde. Auch in eine Kündigungsschutzklage kann das Begehren auf Abfindung aufgenommen werden. Wird dann die Kündigung vor Gericht für unwirksam erklärt, wird im Rahmen eines Vergleiches die Abfindung bezahlt und das Arbeitsverhältnis dennoch beendet.