Nach dem Kauf einer Wohnung oder nach einem Mieterwechsel soll das Bad neu gefliest werden, die Badewanne möchten Sie durch eine Dusche ersetzen? Eine neue Einbauküche ist erforderlich? Dann werden Sie Handwerker beauftragen. Aber was können Sie machen, wenn nicht alles nach Ihren Wünschen verläuft?

Die Abnahme: Offensichtliche Mängel protokollieren

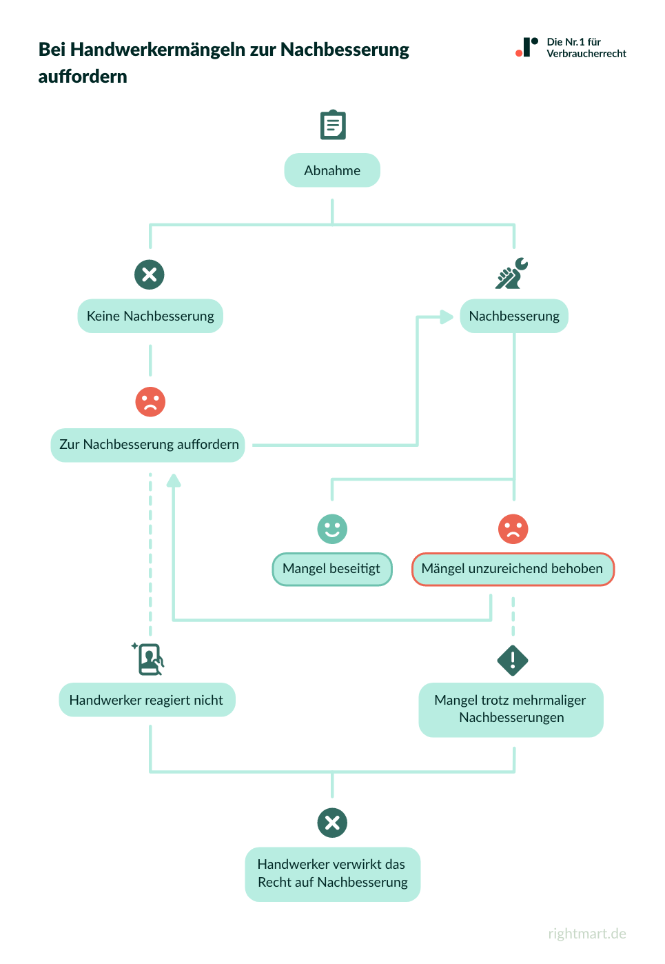
Vorweg: Wenn Sie einen Vertrag mit dem Handwerker abschließen, achten Sie darauf, dass eine Abnahme vereinbart ist. Ist der Abnahmetermin anberaumt, sorgen Sie dafür, dass genug Zeit ist, – am besten mit einem Bekannten – die gemachten Handwerkerarbeiten in Ruhe zu inspizieren. Fertigen Sie eine Liste der offensichtlichen Mängel an und fotografieren Sie diese. Sobald die Abnahme stattfindet, gehen Sie mit dem Handwerker die Liste durch und versuchen, zu einer Übereinstimmung in der Mängelbeurteilung zu gelangen.

Es gibt auch „unwesentliche Mängel“, die Sie akzeptieren müssen. Gebrochene Fliesen gehören natürlich nicht dazu. In der Regel hat Handwerker kleine Nachbesserungen vorzunehmen. Hat er sie erledigt, ist der Auftrag abgeschlossen. Für Baumängel beim Hausbau gelten ähnliche Bedingungen. Informieren Sie sich, wie Sie hier am besten vorgehen. Vielleicht ergeben sich auch Ansprüche aus dem Architektenvertrag, sodass es sich lohnt, dass Sie Architektenvertrag prüfen lassen. Und zu guter Letzt: Haben Sie die Wohnung oder das Haus gerade erst gekauft, könnten sich auch daraus Ansprüche ergeben. Manchmal lohnt es sich, dass Sie den Immobilienkaufvertrag prüfen lassen.

Hinweis: Das sollten Sie bei der Abnahme beachten

Offensichtliche Mängel, die Sie nicht rügen, gelten als akzeptiert. Nach der Abnahme kehrt sich die Beweislast um.

Zur Nachbesserung auffordern

Erfolgt die Nachbesserung allerdings nicht, dann sind folgende Schritte ratsam:

  • Schriftlich zur Nacherfüllung auffordern

Setzen Sie dazu eine Mängelrüge auf und bestimmen Sie eine Frist: Zwei Wochen sind angemessen. Die Kosten für die Nacherfüllung trägt das ausführende Unternehmen, auch die Fahrtkosten.

  • Sind die Mängel anschließend nur unzureichend behoben, fordern Sie abermals die Nachbesserung.

Das ausführende Unternehmen hat das Recht zur Nacherfüllung. Das bedeutet, dass es den Fehler selber beheben bzw. ein nicht funktionsfähiges Gerät austauschen darf.

Mängelrüge PDF-Vorlage zum kostenlosen Download Hier herunterladen

Empfehlung: Das gehört in eine Mängelrüge

Wichtig ist, dass sie den Handwerker eindeutig auffordern, die Mängel zu beseitigen. Die Mängelliste allein ist keine Rüge. Ihre Beobachtungen können Sie in einfachen Worten wiedergeben. Technische Details und Handwerkerwissen ist nicht erforderlich. Solche Formulierungen reichen aus: Wasser in der Dusche fließt nicht vollständig ab, zwei Heizkörper werden nicht warm, Wand an einer Stelle feucht etc. Sie sollten Fotos der Schäden machen und zusätzlich Personen bitten, die Schäden zu bezeugen.

Wie gehen Sie bei bestehendem Mangel trotz Nachbesserungen vor?

Besteht der Mangel trotz mehrerer Nachbesserungen weiterhin oder hat der Handwerker überhaupt nicht reagiert, verwirkt er das Recht auf Nachbesserung. Es stehen Ihnen nun mehrere Möglichkeiten frei:

  • Sie dürfen andere Handwerker beauftragen („Selbstvornahme“)

Es empfiehlt sich, den Handwerker darüber zu informieren. Sie nehmen Bezug auf Ihr vorheriges Schreiben und kündigen die Selbstvornahme an. Alternativ können Sie die Nacharbeiten selber übernehmen. In diesem Fall sind Sie berechtigt, Ihre Fahrt- und Materialkosten sowie Ihre Arbeitszeit dem Handwerker in Rechnung zu stellen. Sie dürfen allerdings nur diejenigen Kosten geltend machen, die objektiv nötig sind und auch nur diese vom Handwerker verlangen.

  • Sie können eine Minderung fordern

Das sind genau genommen Ausgleichszahlungen für entstandene Schäden. Als Anhaltspunkt dienen hier die Kosten, die notwendig wären, um den Mangel zu beseitigen. Diese Kosten ziehen Sie von der Rechnung ab. In diesem Fall können Sie allerdings vom Vertrag nicht mehr zurücktreten.

  • Sie sind berechtigt, vom Vertrag zurückzutreten

Dazu schreiben Sie den Handwerker an, teilen ihm Ihre triftigen Gründe mit und fordern ihn gegebenenfalls auf, bezahlte Beträge zu erstatten. Der Handwerker muss dies akzeptieren. Falls es zu einer Zuspitzung der entgegengesetzten Auffassungen über die Beseitigung der Mängel kommt, und ein Gerichtsverfahren im Raum steht: Es kann hilfreich sein, sich an die Handwerkskammer zu wenden und sich nach Schlichtungsmöglichkeiten zu erkundigen. Nachbesserung Handwerkermangel

Hinweis: Eine Nachbesserung ist kein neuer Auftrag

Eine Nachbesserung ist Teil des bestehenden Vertrages. Sollte der Handwerker Ihnen also einen Vertrag vorlegen, in dem er die Nachbesserung als einen neuen Auftrag darstellt, unterschreiben Sie ihn nicht.

Wenn Mängel erst nach der Abnahme auftreten

Einige Mängel treten erst nach einiger Zeit auf. Bodenfliesen senken sich ab, der Dunstabzug funktioniert nicht richtig, ein Heizkörper wird nicht warm. Dann handelt es sich um Mängel, die bei der Abnahme nicht offensichtlich waren. Auf deren Beseitigung haben Sie also einen Anspruch. Setzen Sie auch hier eine Mängelrüge auf. Wenn möglich machen Sie Fotos oder bitten Sie jemanden, Ihre Beobachtungen zu bezeugen. Wichtig: Die Mängelrüge muss innerhalb der Gewährleistungsfrist vorgenommen werden.

Gewährleistung im Handwerk

Die Gewährleistungspflicht ist gesetzlich geregelt. Sie beginnt mit dem Tag der Abnahme. Der Handwerker ist verpflichtet, bei mangelhaften Leistungen oder Sachschäden nachzubessern. Die Gewährleistungspflicht beträgt in der Regel zwei Jahre. Sind Gegenstände mit dem Bauwerk fest verbunden (z. B. eine Heizung) sind es nach dem BGB fünf Jahre. Verwechseln Sie die Gewährleistungspflicht aber nicht mit der Garantie, die eine freiwillige Leistung der Unternehmen ist.

Mängelbeseitig in Gewährleistung

Handwerker macht „unverhältnismäßige Kosten“ geltend

Sind die Kosten zur Mängelbehebung für den Handwerker unverhältnismäßig, kann er Nacharbeiten verweigern. Allerdings muss das Missverhältnis gravierend sein. Dies liegt nur dann vor, wenn die Einbußen, die Sie haben, sehr viel geringer sind als die Kosten, die dem Handwerker durch die Nachbesserung entstehen. Dem Handwerker sind enge Grenzen für die Verweigerung gesetzt. Sollte er sich zu Recht weigern, ist es Ihnen aber gestattet, die Rechnung um den Minderwert zu kürzen, d. h. für einen Ausgleich des Wertunterschiedes zu sorgen. Den zu errechnen, ist nur am Einzelfall möglich. Pauschale Vorgaben existieren hier nicht.

Hinweis: Was ist VOB/B?

Sollte in Ihrem Vertrag mit dem Handwerker auf das VOB/B verwiesen sein, dann sind die Regelungen für den Auftraggeber (also Sie) und dem Auftragnehmer (also dem Handwerker) bis ins Details geregelt. Das VOB/B steht für „Vergabe- und Vertragsordnung für Bauleistungen“. Die Gewährleistungsfristen sind z. T. dort anders geregelt. Ist nicht darauf verwiesen, gilt das Bürgerliche Gesetzbuch (BGB).

Ihr Anspruch auf Schadenersatz

Erscheint der Handwerker zu einem vereinbarten Termin schuldhaft nicht, können Sie unter Umständen Schadenersatz über die Ausfallzeit verlangen, sofern Sie sich frei genommen und einen messbaren Vermögensschaden erlitten haben. Für Schäden, die bei seinen Arbeiten entstehen, muss der Handwerker geradestehen, wenn er schuldhaft oder fahrlässig gehandelt hat.