„Du kommst hier nicht rein.“ Mit diesen oder ähnlichen Worten werden regelmäßig Menschen an Diskotüren abgewiesen. Der Gastgeber hat grundsätzlich ein Hausrecht und darf selbst entscheiden, wer seine Diskothek besucht. Doch in welchen Fällen liegt eine Diskriminierung vor?

Das Allgemeine Gleichbehandlungsgesetz

Im Jahr 2006 wurde ein deutsches Bundesgesetz eingeführt: das Allgemeine Gleichbehandlungsgesetz (AGG), oft auch Antidiskriminierungsgesetz genannt. Ziel und Zweck dieses Gesetzes sind die Verhinderung einer Diskriminierung oder Benachteiligung von Menschen.

Dabei greift das Gesetz sowohl im Bereich der Arbeitgeber als auch im zivilrechtlichen Rahmen. Grundsätzlich ist es laut AGG verboten, Menschen aufgrund folgender Persönlichkeitsmerkmale zu benachteiligen:

  • Ethnische Herkunft
  • Geschlecht
  • Religion und Weltanschauung
  • Behinderung
  • Alter (jedes Alter)
  • sexuelle Identität

Das Gesetz sieht dabei für viele Lebensbereiche eine exakte Regelung vor. So darf ein Vermieter beispielsweise aufgrund der sozialen Zusammensetzung der Bevölkerungsstruktur diese Persönlichkeitsmerkmale bei der Entscheidung über die Vermietung mit einbeziehen. Auch wenn ein zivilrechtliches Verhältnis von starker Nähe geprägt ist, dürfen die Merkmale berücksichtigt werden.

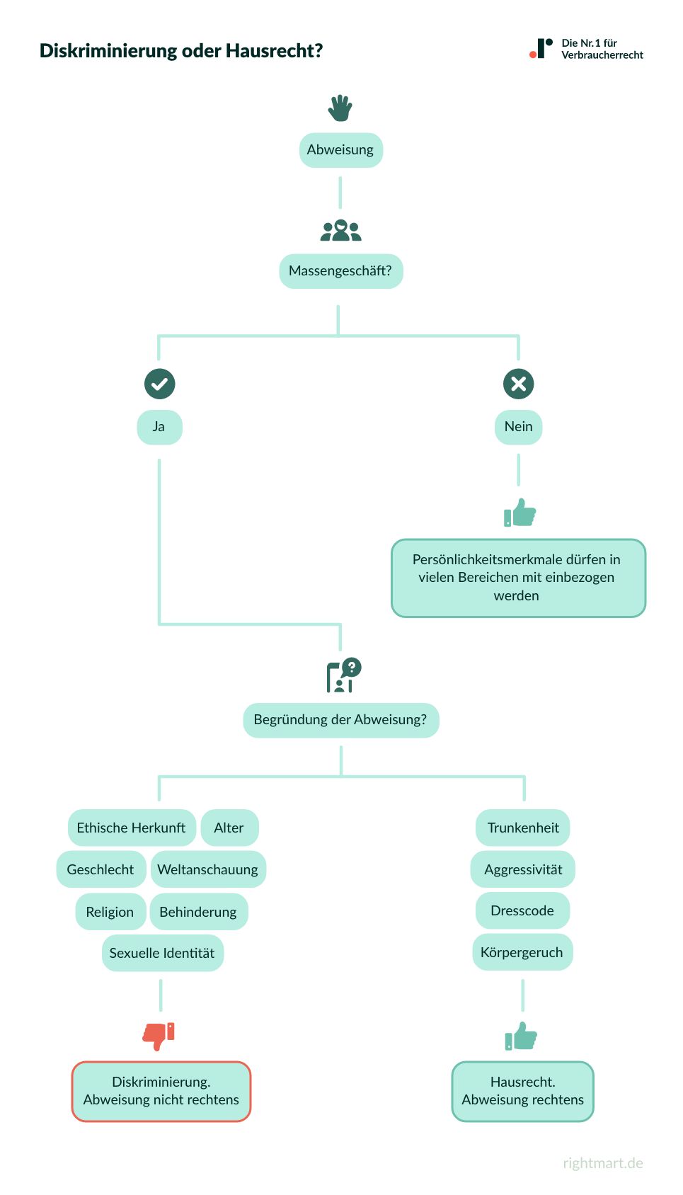
Anders sieht das bei sogenannten Massengeschäften aus. Massengeschäfte liegen vor, wenn es eine Vielzahl vergleichbarer Fälle gibt. Dies ist immer dann der Fall, wenn viele andere Menschen im gleichen Rahmen eine andere Behandlung erfahren. Dies gilt für

  • den Verkauf von Waren
  • den Abschluss von Mobilfunkverträgen
  • aber eben auch für die Diskotür.

Hier liegt aufgrund der Vielzahl an Personen, die Zutritt zur Diskothek erhalten, ein Massengeschäft vor und entsprechend greift das AGG und eine Zutrittsverweigerung aufgrund der oben genannten Persönlichkeitsmerkmale ist verboten.

Der Unterschied zwischen Diskriminierung und Hausrecht

Da es sich also beim Zutritt zu einer Diskothek um ein Massengeschäft handelt, kann es grundsätzlich zu einer Diskriminierung in Form einer Abweisung an der Diskotür kommen. Nicht jede Zutrittsverweigerung ist aber gleich eine Diskriminierung. Hier gibt es einen feinen Unterschied.

Eine Diskriminierung liegt dann vor, wenn rein aus dem Grund der ethnischen Herkunft, des Geschlechtes, der Religion und Weltanschauung, des Alters oder der sexuellen Identität der Zutritt verwehrt wird.

Eindeutig wäre dies der Fall, wenn ein dunkelhäutiger Mann keinen Zutritt erhalten würde mit den Worten „Schwarze kommen nicht rein.“ Oder ein homosexueller Besucher mit den Worten „Wir wollen hier keine Homosexuellen.“. Anders sieht dies aus, wenn andere persönliche Gründe die Ursache sind. Hierzu zählen beispielsweise

  • Angetrunkenheit
  • aggressives Auftreten
  • unpassende Kleidung
  • Körpergeruch oder ähnliches.

In diesen Fällen darf der Gastgeber von seinem Hausrecht Gebrauch machen und muss Ihnen keinen Zutritt gewähren. Gleiches gilt, wenn der Gastgeber auf ein angemessenes Verhältnis von Mann und Frau Wert legt und generell an diesem Abend zum Beispiel keinen Männern mehr Einlass gewährt.

Diskriminierung oder Hausrecht

 

Eindeutige Diskriminierung beweisen

Eine eindeutige Benachteiligung aufgrund der geschützten Persönlichkeitsmerkmale zu beweisen, ist nicht einfach. Die Türsteher sind geschult und werden in den wenigstens Fällen direkt offenlegen, warum Ihnen kein Zutritt gewährt wird. Häufig begegnet Ihnen eher ein Kopfschütteln oder ein unbegründetes „Nein.“.

Wollen Sie einen Diskothekenbesitzer wegen Diskriminierung anzeigen, tragen Sie jedoch die Beweislast und müssen zunächst eindeutige Indizien oder Beweise vorbringen. Können Sie dies, dreht sich die Beweislast um und der Besitzer muss das Gegenteil beweisen. Sollten Sie mit einer Abweisung an der Diskotür diskriminiert werden, empfiehlt sich daher folgendes Vorgehen:

  • Fragen Sie direkt, warum Sie keinen Zutritt erhalten.
  • Notieren Sie Datum, Uhrzeit und Wortlaut der Ablehnung.
  • Notieren Sie eventuelle Zeugen und deren Aussagen.
  • Machen Sie die Zeugen auf Ihren Zustand aufmerksam. So können Sie hinterher leichter nachweisen, dass Sie beispielsweise nicht betrunken, aggressiv oder unangemessen gekleidet waren.
  • Beobachten Sie noch eine Zeitlang die weiteren Besucher. Wer erhält nach Ihnen weiterhin Zutritt?
  • Befragen Sie, wenn möglich Freunde, die in der Diskothek waren. Welche Zusammensetzung wurde dort beobachtet?

Empfehlung: Suchen Sie sich Unterstützung

Die Antidiskriminierungsstelle des Bundes in Berlin ist eine Beratungsstelle für alle Personen, die sich diskriminiert fühlen. Hier erhalten Sie Tipps und Beratung zum weiteren Vorgehen.

Die Beratungsstelle bietet auch eine telefonische Beratung sowie eine Beratung per E-Mail an und ist daher auch für Nicht-Berliner eine gute Anlaufstelle. Daneben gibt es auch regionale Beratungsstellen, die Sie aufsuchen können.

Ein bekannter Fall und der gerichtliche Ausgang

Liegt eine Benachteiligung oder Diskriminierung aufgrund der Persönlichkeitsmerkmale vor, können Sie den Vorfall zur Anzeige bringen. Nach § 21 AGG können Sie mit dieser Anzeige erwirken, dass Sie künftig Einlass erhalten müssen. Gleichzeitig ist dort geregelt, dass Sie Schadensersatz verlangen können.

Möchten Sie Anzeige erstatten, wenden Sie sich an das zuständige Ordnungsamt oder die nächste Polizeidienststelle. Bedenken Sie jedoch, dass Sie die Diskriminierung nachweisen müssen.

Wie entscheiden Gerichte in der Regel in solchen Fällen?

2010 wurde ein junger, dunkelhäutiger Mann an der Diskotür abgewiesen mit den Worten: „Es sind schon genug Schwarze drin.“. Im anschließenden Gerichtsprozess wird diese Aussage von einer anderen Diskobesucherin bestätigt. Zudem erhielten alle anderen jungen Männer an diesem Abend problemlos Zutritt.

Das Gericht erkannte die Diskriminierung an. Im Urteil des Oberlandesgerichts Stuttgart forderte den Betreiber der Diskothek auf, den Kläger künftig einzulassen. Ein Schadensersatz wurde dagegen abgelehnt. In ähnlichen Fällen kam es teilweise zu Schadensersatzzahlungen. Abgewiesen werden vor allem Fälle, bei denen nicht eindeutig geklärt werden kann, ob es nur aufgrund der Persönlichkeitsmerkmale zur Verweigerung des Zutritts kam oder auch aufgrund

  • der persönlichen Erscheinung
  • des Verhaltens oder
  • aufgrund rechtmäßiger Nutzung des Hausrechts.